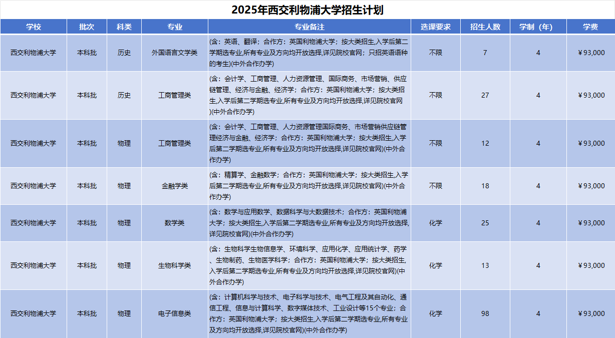
想报考西交利物浦大学的河南高考生注意了!本文权威整理2025年西交利物浦大学最新招生计划,涵盖各专业招生人数、学制年限、批次、科类及选科要求,专为河南考生精准定制。无论你关注的是热门专业录取名额,还是志愿填报策略,这份详尽指南都将为你提供科学、可靠的数据支持,助你高效锁定理想院校与专业!


以上即为2025年西交利物浦大学面向河南考生的完整招生计划汇总。建议考生结合自身高考成绩、位次及兴趣方向,合理规划志愿填报。如需获取实时更新的招生数据、智能志愿推荐或历年录取分数线,欢迎访问【求路网】招生计划查询平台(www.qiulu.com),一键掌握权威报考信息,赢在高考志愿起跑线!
邮箱:fuwu@qiulu.com 电话:0371-55003300
© 2025 高考志愿填报系统 | 基于人工智能和大数据的高考志愿填报平台 | 数据仅供参考,请以各高校官方公布为准 豫B2-20230527 豫ICP备2023001206号-4