少数民族高考加分政策一直是考生及家长关注的焦点,该政策原设置 5-20 分不等的加分区间,旨在保障少数民族考生的教育公平。值得注意的是,自 2024 年起,高考加分政策调整持续推进,湖南、广西、海南、贵州等多个省份已陆续启动少数民族考生加分取消工作,引发广泛关注。为帮助广大考生(尤其河南省考生)精准掌握政策动态、科学规划高考志愿,本文特整理 2026 年全国少数民族高考加分最新政策详情,涵盖各省市政策调整细则、加分幅度变化及适用范围说明,为考生及家长提供权威参考依据。

少数民族高考加分5-20分不等。
下文将为大家带来少数民族考生较多的四川、云南、贵州等省市2026年少数民族高考加分政策详解:
1.四川省
从2026年起,三洲十七县两区少数民族地区的少数民族考生统一加20分、汉族考生统一加10分,攀枝花市东区、西区的考生将不再加分。

2.云南省
云南少数民族考生高考最高加分可达5分
2026年世居云南省的哈尼族、傣族、苗族、傈僳族、拉祜族、佤族、景颇族、瑶族、布朗族、怒族、阿昌族、普米族、德昂族、独龙族、藏族、蒙古族、基诺族、水族、布依族在内地的考生加5分。

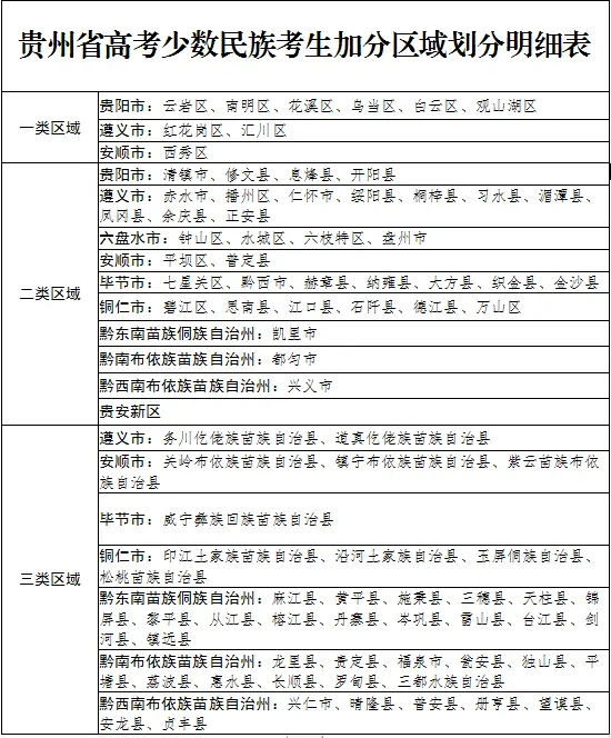
3.贵州省
2026年少数民族加分发生了较大改变,贵州省高考划分的一类区域内的少数民族考生于2024年取消加分政策、二类区域于2026年取消。
少数民族加分规则:
一类区域参加高考的少数民族考生:
2024年起,取消该项目加分。
二类区域参加高考的少数民族考生:
2024-2025年,符合“三统一”条件的,加5分;2026年起,取消该项目加分。
三类区域参加高考的少数民族考生:
2024-2025年,符合“三统一”条件的,加10分;2026年起,符合“三统一”条件的,加5分。
不符合“三统一”条件的少数民族考生:
考生高中阶段户籍地、学籍地和实际就读地都在我省加分区域的,按照考生户籍地、学籍地和实际就读地三者中少数民族加分项目最低分值加分。

近年来,全国多省已经开始逐步调整取消少数民族高考加分政策,早在2017年,山东省就已经取消了少数民族考生高考加分政策。还有一些省份即将或是已经取消少数民族加分。2026年取消少数民族高考加分的省市包括江西、辽宁、天津、湖南、广西、海南、贵州等多个省份。
1.福建省
2024年至2025年,少数民族考生加分仅面向省属高校投档时使用。2026年起取消少数民族考生加分政策。
2.湖南省
《湖南省普通高校招生享受民族优惠政策考生资格审核办法》指出,2023年、2024年,民族自治地方的少数民族考生加15分,2025年高考起加10分,面向全国招生高校投档录取使用,2026年无新增或恢复相关政策;
2023年、2024年,民族乡的少数民族考生加10分,面向我省省属高校投档录取使用;2025年高考起取消加分;
2023年、2024年,少数民族人口过半县的少数民族考生加5分,面向我省省属高校投档录取使用;2025年高考起取消加分;
2023年、2024年,民族自治地方和少数民族人口过半县以及民族乡的汉族考生加3分,面向我省省属高校投档录取使用;2025年高考起取消加分;
2023年、2024年,散居地区的少数民族考生加3分,面向我省省属高校投档录取使用;2025年高考起取消加分。
3.内蒙古
过渡期已满,内蒙古自治区少数民族考生高考加分的“削减”步入实施阶段。
2023年及以前,蒙古族、达斡尔族等五个少数民族考生统一享受10分加分;2024-2025年统一降至5分;2026年起则将全区103个旗县(市、区)划分为A、B两类,仅A类地区符合条件的考生保留加分,B类地区彻底取消。A类地区共36个,包括达尔罕茂明安联合旗、鄂伦春自治旗等边境旗、牧业旗及少数民族自治旗,B类地区为其余67个旗县(市、区)。

在山东和安徽取消少数民族高考加分后,有关部门的解读是:在山东、安徽等省,没有民族自治地区,少数民族聚居地区一般为民族村、民族乡,且数量不多。即便是民族乡、民族村,少数民族人口整体占比并不高,有的民族乡、民族村少数民族人口占比还不到30%。
近些年来,各地非常重视少数民族学生教育,少数民族学生接受到的教育资源越来越好,与汉族学生趋于同等化。统计数据显示,截止2013年底,安徽省共有122所民族学校,其中设有高中部的民族学校仅有1所,初中和含有初中部的民族学校不超过20所,超过八成的民族学校为小学。
这样的大环境,决定了少数民族考生从小与本地汉族考生接受同等教育资源,特别是少数民族高中生与汉族高中生在同一所高中甚至是同一个班级读书。在这种情形下,考生只因民族不同,就享受高考加分政策,显然不公平、不科学、不合理,伤害了高考公平,这也是最饱受诟病的地方。
上一篇:返回列表
邮箱:fuwu@qiulu.com 电话:0371-55003300
© 2025 高考志愿填报系统 | 基于人工智能和大数据的高考志愿填报平台 | 数据仅供参考,请以各高校官方公布为准 豫B2-20230527 豫ICP备2023001206号-4